大家好!我是司马君,欢迎来到司马网创基地,司马网创基地专注于分享海量的互联网项目知识教程技术资源和工具,365天不间断分享!加入司马网创基地年会员获得更多优惠惊喜!了解会员福利请点我查看详情
剧分钱(公众号)

提供资源:最新热门短剧CPS推广项目,提供40个热门剧场/5000部短剧授权支持视频号/快手/抖音小程序挂载推广,全网置顶分佣。寻求渠道:寻找短视频切片/影视切片/直播切片达人/分销代理/带队团长副业导师一起赚钱

什么是短剧?短剧是指单集时长在5分钟以内,且剧情连续、剧集较多的竖屏视频,是一种介于电影和小说之间的视频形态。

什么是短剧CPS?短剧CPS又叫短剧分销,也叫作短视频挂载,视频平台会根据你推广的短剧产生的收益,按一定比例获得佣金。

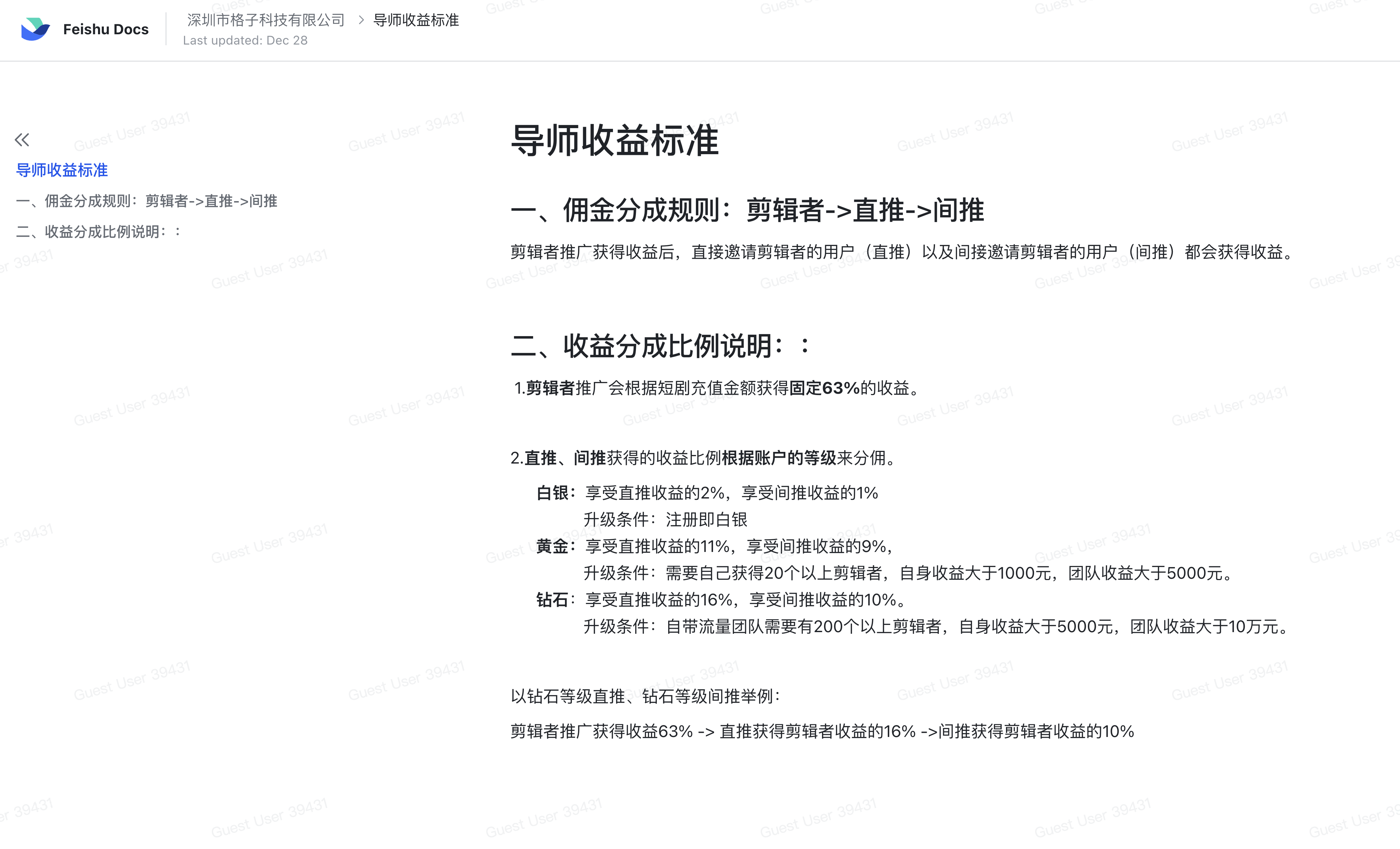
导师/代理收益标准一、佣金分成规则:剪辑者->直推->间推剪辑者推广获得收益后,直接邀请剪辑者的用户(直推)以及间接邀请剪辑者的用户(间推)都会获得收益。

二、收益分成比例说明: 1.剪辑者推广会根据短剧充值金额获得固定63%的收益。
白银:享受直推收益的2%,享受间推收益的1%,升级条件:注册即白银黄金:享受直推收益的11%,享受间推收益的9%,升级条件:需要自己获得20个以上剪辑者,自身收益大于1000元,团队收益大于5000元。钻石:享受直推收益的16%,享受间推收益的10%,升级条件:自带流量团队需要有200个以上剪辑者,自身收益大于5000元,团队收益大于10万元。

以钻石举例:剪辑者推广获得收益63% -> 直推获得剪辑者收益的16% ->间推获得剪辑者收益的10%

5000部短剧列表(包含所有完整版短剧)、新手指导教程都放到网盘里面了,可供下载







